第七届“中联杯”国际大学生建筑设计竞赛参赛作品评选会于2024年8月21日在新疆喀什召开,8月30日至9月13日,所有拟获奖作品在本平台进行了为期两周的公示。公示结束后,经评委会共同讨论认定,最终获奖作品为一等奖1项(奖金100000元);二等奖3项(奖金各30000元);三等奖7项(奖金各10000元);
优秀奖109项(奖金各1000元);优秀指导老师奖11组。
具体获奖名单如下:(按参赛作品编号排序)
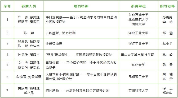
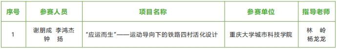
一等奖(1项)
![图片[1]-2023第七届“中联杯”国际大学生建筑设计竞赛获奖作品名单-设擂台-设计比赛信息平台|赛事征集·赛程查询·比赛资讯](/images/2026/0225/rnswqxnih0c2998_20260225163141.png)
![图片[2]-2023第七届“中联杯”国际大学生建筑设计竞赛获奖作品名单-设擂台-设计比赛信息平台|赛事征集·赛程查询·比赛资讯](/images/2026/0225/pkgadszwys12999_20260225163141.png)
![图片[3]-2023第七届“中联杯”国际大学生建筑设计竞赛获奖作品名单-设擂台-设计比赛信息平台|赛事征集·赛程查询·比赛资讯](/images/2026/0225/anjqxoh1eck3000_20260225163141.png)
![图片[4]-2023第七届“中联杯”国际大学生建筑设计竞赛获奖作品名单-设擂台-设计比赛信息平台|赛事征集·赛程查询·比赛资讯](/images/2026/0225/5kkpxrlm1di3001_20260225163141.png)
![图片[5]-2023第七届“中联杯”国际大学生建筑设计竞赛获奖作品名单-设擂台-设计比赛信息平台|赛事征集·赛程查询·比赛资讯](/images/2026/0225/3lhyay13agz3002_20260225163141.png)
恭喜以上获奖的同学与指导老师!感谢所有参与竞赛、支持竞赛的同学们和老师们!感谢评委们的大力支持和辛勤工作!第七届“中联杯”国际大学生建筑设计竞赛获奖证书、奖金将于10月份陆续发放,请各获奖团队和指导老师关注相关通知信息。
“中联杯”国际大学生建筑设计竞赛组委会2024年9月14日
组委会联系人:张老师、沈老师0571-87379348、88151958shenx@chinacuc.com
© 版权声明
本网站中未标注“来源或是标注“来源**(网站)”的作品,均转载于第三方网络平台,本网站转载系出于传递设计大赛信息之目的,不保证所有赛事的准确性、和完整性,请您在阅读、创作过程中自行确认,不代表本站的观点和立场,版权归原作者所有。若有侵权或异议请联系我们删除。
THE END
























