2024第六届“白鹭杯”海峡工业设计大奖赛拟获奖作品名单公示
各有关企业、院校及个人设计师:
第六届“白鹭杯”海峡工业设计大奖赛(以下简称“大奖赛”)已于2024年3月至7月开展宣传推广、作品征集、专家评审等相关工作,经初评、复评、终评答辩,现将拟获奖作品(详见附件)予以公示,公示时间为2024年8月8日至8月14日。
在此期间,任何单位或个人如对获奖作品存在异议,可于公示期间以书面形式向大奖赛组委会办公室反馈。单位提出异议的,请在异议件上加盖单位公章,个人提出异议的,请在异议件上署真实姓名、身份证号码及联系电话。公示期间,经查实存在违规的作品,将取消获奖资格,不再进行替补。
大赛组委会办公室地址:厦门市湖滨北路61号
联系人:陈宇芳 电话:0592-2896770
大赛评奖工作秘书处地址:厦门市湖滨南路334-1二轻大厦1303
联系人:王巧琛 电话:0592-2950100
联系人:雷 蕾 电话:0592-5052671
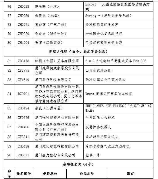
附件:第六届“白鹭杯”海峡工业设计大奖赛拟获奖作品名单
“白鹭杯”海峡工业设计大奖赛组委会
2024年8月8日
![图片[1]-2024第六届“白鹭杯”海峡工业设计大奖赛拟获奖作品名单公示-设擂台-设计比赛信息平台|赛事征集·赛程查询·比赛资讯](/images/2026/0225/5b3qb2xkrpj3080_20260225163233.png)
![图片[2]-2024第六届“白鹭杯”海峡工业设计大奖赛拟获奖作品名单公示-设擂台-设计比赛信息平台|赛事征集·赛程查询·比赛资讯](/images/2026/0225/b4y5awid0uz3081_20260225163233.png)
![图片[3]-2024第六届“白鹭杯”海峡工业设计大奖赛拟获奖作品名单公示-设擂台-设计比赛信息平台|赛事征集·赛程查询·比赛资讯](/images/2026/0225/bwqj4ek3mwp3082_20260225163233.png)
![图片[4]-2024第六届“白鹭杯”海峡工业设计大奖赛拟获奖作品名单公示-设擂台-设计比赛信息平台|赛事征集·赛程查询·比赛资讯](/images/2026/0225/2415zrkrbkw3083_20260225163233.png)
![图片[5]-2024第六届“白鹭杯”海峡工业设计大奖赛拟获奖作品名单公示-设擂台-设计比赛信息平台|赛事征集·赛程查询·比赛资讯](/images/2026/0225/y0ppxs1ds3g3084_20260225163233.png)
![图片[6]-2024第六届“白鹭杯”海峡工业设计大奖赛拟获奖作品名单公示-设擂台-设计比赛信息平台|赛事征集·赛程查询·比赛资讯](/images/2026/0225/iumz0v555la3085_20260225163233.png)
© 版权声明
本网站中未标注“来源或是标注“来源**(网站)”的作品,均转载于第三方网络平台,本网站转载系出于传递设计大赛信息之目的,不保证所有赛事的准确性、和完整性,请您在阅读、创作过程中自行确认,不代表本站的观点和立场,版权归原作者所有。若有侵权或异议请联系我们删除。
THE END



















