2024年天台县非遗文创及衍生品设计大赛获奖结果公示
![图片[1]-2024年天台县非遗文创及衍生品设计大赛获奖结果公示-设擂台-设计比赛信息平台|赛事征集·赛程查询·比赛资讯](/images/2026/0225/qwemc5yv3me3726_20260225163725.png)
为深入贯彻习近平总书记关于非物质文化遗产保护指示精神,推动我县优秀传统文化的活化、升华和转化,让非遗与创意结合,做优产业发展,为天台文化产业发展提供动力源泉和智力支撑,赋能“非遗助力共同富裕”试点建设,我县举办2024年非遗文创及衍生品设计大赛。
经现场评定,现将2024年天台县非遗文创及衍生品设计大赛获奖结果予以公示,公示期自2024年8月5日至2024年8月11日止。公示期间,对公示对象有异议的单位或个人,可通过信函、电子邮件等书面形式进行实名反映(信函以发送日期邮戳为准,电子邮件以发送日期为准)。反映须实事求是,并提供反映问题的佐证材料。以单位名义反映的,应加盖单位公章;以个人名义反映的,应署真实姓名、工作单位、通讯地址及联系方式,以便于核实了解有关情况。凡匿名、冒名或逾期的异议不予受理。
联系单位:天台县文化和广电旅游体育局
通讯地址:天台县始丰街道济公大道80号
邮政编码:317200
邮箱:ttfyzx@163.com
联系电话:0576-89356358
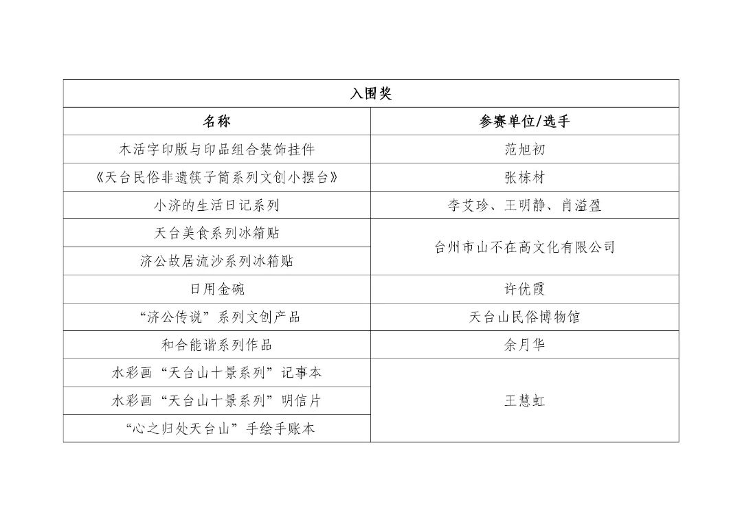
公示内容
![图片[2]-2024年天台县非遗文创及衍生品设计大赛获奖结果公示-设擂台-设计比赛信息平台|赛事征集·赛程查询·比赛资讯](/images/2026/0225/1g0j1zircqr3727_20260225163725.png)
![图片[3]-2024年天台县非遗文创及衍生品设计大赛获奖结果公示-设擂台-设计比赛信息平台|赛事征集·赛程查询·比赛资讯](/images/2026/0225/3ye3xwyidqe3728_20260225163725.png)
![图片[4]-2024年天台县非遗文创及衍生品设计大赛获奖结果公示-设擂台-设计比赛信息平台|赛事征集·赛程查询·比赛资讯](/images/2026/0225/vf4oalnwcbj3729_20260225163726.png)
![图片[5]-2024年天台县非遗文创及衍生品设计大赛获奖结果公示-设擂台-设计比赛信息平台|赛事征集·赛程查询·比赛资讯](/images/2026/0225/skyg4nzp5tu3730_20260225163726.png)
![图片[6]-2024年天台县非遗文创及衍生品设计大赛获奖结果公示-设擂台-设计比赛信息平台|赛事征集·赛程查询·比赛资讯](/images/2026/0225/qhlpuulyboy3731_20260225163726.png)
![图片[7]-2024年天台县非遗文创及衍生品设计大赛获奖结果公示-设擂台-设计比赛信息平台|赛事征集·赛程查询·比赛资讯](/images/2026/0225/xhkl2x3pn2n3732_20260225163726.png)
© 版权声明
本网站中未标注“来源或是标注“来源**(网站)”的作品,均转载于第三方网络平台,本网站转载系出于传递设计大赛信息之目的,不保证所有赛事的准确性、和完整性,请您在阅读、创作过程中自行确认,不代表本站的观点和立场,版权归原作者所有。若有侵权或异议请联系我们删除。
THE END



















