![图片[1]-2025第五届BICC中英国际创意大赛-设擂台-设计比赛信息平台|赛事征集·赛程查询·比赛资讯](/images/2026/0225/gu1y2oszouw72_20260225155032.jpg)
ICC中英国际创意大赛由英国透纳当代美术馆、英国华侨华人美术家协会主办的一项国际性艺术设计类赛事,它是欧洲设计协会BEDA所认可的国际赛事。
此次英国华侨华人美术家协会联合英国透纳当代美术馆、中国海外交流协会共同举办BICC中英国际创意大赛其目的在支持创意产业的持续发展,以及鼓励中英两国在艺术创意类院校中学习的青年学子,并为他们在创意产业和艺术设计的持续发展提供展示平台。
主办单位:英国华侨华人美术家协会、英国华人艺术协会
评审支持:伦敦艺术大学、爱丁堡艺术学院
官方网站:https://www.ocaa.uk
PART1 –
· BICC全称为Britain International Creative Competition
· 此赛事已一场针对设计、艺术、美术的竞赛项目
· 鼓励和支持中英两国艺术专业大学生的思维发展
· 为中英两国艺术家、设计师提供一个交流平台
PART2 –
赛事评审团由中英两国37位艺术家、设计师,大学教师的常务评审员组成。所有作品均通过两轮投票评审。
两轮评审分为:直观评审以及研究评审。
「直观评审」为首轮评审,由3位评审员为每件作品评分,统计平均分决定入围作品。
「研究评审」为第二轮评审,由5位评审员为入围作品评分,决定出相应奖项。
PART3 –
上赛季
投稿时间:2025年5月25日~2025年7月25日
获奖公布:2025年8月5日
下赛季
投稿时间:2025年7月26日~2025年10月25日
获奖公布:2025年11月18日
最高奖
「最高奖」获奖公布:2025年12月24日
最高奖是上赛季和下赛季决赛的金奖作品进行再次评审角逐最后10个奖项。
PART4 –
![图片[2]-2025第五届BICC中英国际创意大赛-设擂台-设计比赛信息平台|赛事征集·赛程查询·比赛资讯](/images/2026/0225/jgrfw2at0d373_20260225155032.jpg)
「电子证书」BICC所有奖项均颁发电子版证书
证书编号均可在官网查询
PART5 –
命题一:文化记忆 —— AI 重构传统艺术
鼓励创作者利用 AI 工具生成艺术元素,再与传统艺术手法相结合,创作出独特的艺术作品,如绘画、插画、雕塑等,展现 AI 与人类艺术创作的协同共生关系。可以是 AI 生成的背景与手工绘制的主体形象融合,也可以是利用 AI 设计的纹理、色彩搭配应用于传统材质上等,探索 AI 技术在艺术创作中的无限可能,以及如何通过两者的融合产生更具创意和表现力的作品。
1.概念设计
- AI 重建传统艺术文化场景概念:基于对传统艺术文化场景的研究,利用 AI 技术生成这些场景的虚拟重建概念。例如,重现古代宫廷画师创作场景,通过 AI 生成场景中的人物、服饰、绘画工具等细节,让观众能沉浸式体验传统艺术创作环境。
- AI 传承传统艺术技艺概念装置:设计一套能通过 AI 记录和传承传统艺术技艺的概念装置。比如,利用 AI 视觉识别和动作捕捉技术,记录传统手工艺人的制作过程,再通过机械臂等设备进行部分还原和展示。
2.视觉设计
- AI 辅助插画风格创新设计:利用 AI 工具探索新的插画风格,如将不同绘画风格、文化元素进行融合,创作出具有独特视觉语言的插画作品。
- AI 生成的动态视觉元素设计:运用 AI 制作动态的图形、文字、图像等视觉元素,用于广告、海报、动画等设计中,使作品更具吸引力和感染力。
3.艺术创作
- AI 与手工结合的雕塑创作:以 AI 生成的雕塑形态为基础,通过手工雕刻、塑造等工艺进行再创作,展现 AI 与传统雕塑技艺的结合。
- AI 辅助的绘画创作:借助 AI 工具进行绘画创作,如利用 AI 生成绘画的草图、色彩方案等,再由艺术家进行手工绘制和完善。
命题二:赛博怀旧 —— 复古未来潮
结合 20 世纪 80 年代等时期的复古元素与未来科技感,进行创意设计。可以从怀旧的霓虹灯招牌、街机游戏氛围、复古配色等元素中汲取灵感,同时融入现代科技元素,如虚拟现实、增强现实、未来感的几何形状、金属质感等,打造出既具有怀旧情感又能展现未来科幻视觉效果的作品。
1.视觉设计
- UI 界面设计:为移动应用、网站等设计具有复古未来风格的用户界面,包括色彩搭配、图标设计、布局排版等。
- 包装设计:为产品设计融合复古元素和未来感的包装,如采用复古的纸张质感与未来感的金属光泽相结合,图案设计上融入复古科技元素等。
2.家具设计
- 家具设计:设计融合复古与未来感的家具,如复古的木质框架与未来感的金属材质结合,或者采用复古的家具造型搭配未来感的智能功能等。
3.空间设计
- 室外景观设计:设计融合复古元素和未来科技感的室外景观,如复古风格的雕塑与现代科技互动装置相结合,打造具有独特视觉效果的公园、广场等。
4.艺术创作
- 绘画创作:创作具有复古未来风格的绘画作品,如描绘未来城市的复古场景,或者以复古的绘画技法表现未来科技主题等。
- 陶瓷艺术创作:运用陶瓷材料创作具有复古未来风格的艺术品,如在陶瓷表面绘制复古与未来元素相结合的图案,或者设计具有未来感造型的陶瓷雕塑等。
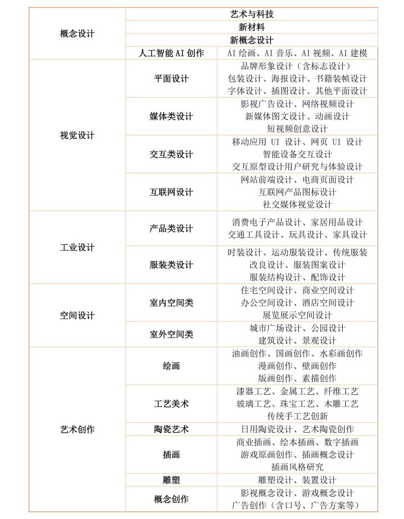
自由类:不做设计限制
鼓励突破边界的创意探索,作品具备独特艺术价值与深刻内涵,此类别不局限于任何表现技法和表现形式,请放开你的思维进行无限的创作。以下为自由类投稿范围:
![图片[3]-2025第五届BICC中英国际创意大赛-设擂台-设计比赛信息平台|赛事征集·赛程查询·比赛资讯](/images/2026/0225/vq4smv11ono74_20260225155032.jpg)
PART6 –
此次报名您可以在艺赛中国报名也可以通过邮箱的形式投稿到官方组委会邮箱建议在
艺赛中国由我们统一投稿方便您后续查询成绩、下载证书以及修改报名信息等。
每件作品最多只能有4名作者,指导教师人数不限。
官网投稿方式:
请前往官网进行查看 www.ocaa.uk



















