![图片[1]-2025年“北京礼物”全球文创大赛-设擂台-设计比赛信息平台|赛事征集·赛程查询·比赛资讯](/images/2026/0225/w4iplrpkm3o524_20260225155746.png)
为更好地传承首都文化、讲述北京故事、展现时代风貌,现面向全球启动“北京礼物”全球文创大赛,诚邀各界创意力量参与。相关事宜公告如下:
一、赛事背景
以习近平文化思想为根本指引,贯彻国务院办公厅发布的《关于释放旅游消费潜力推动旅游业高质量发展的若干措施》以及《关于进一步培育新增长点繁荣文化和旅游消费的若干措施》的精神,2025作为北京礼物提升年,策划举办文化底蕴深厚、产业协同力强以及消费带动力大的文创赛事。
二、组织架构
(一)主办单位
北京市文化和旅游局、北京市商务局、北京市经济和信息化局、北京市文物局、北京市药品监督管理局、北京市公园管理中心
(二)协办单位
北京市16区文化和旅游局、北京经济技术开发区工委宣传文化部、北京市海外文化交流中心、北京设计学会、中国邮政集团有限公司北京市分公司、北京市工美集团有限责任公司、北京华江文化集团有限公司、北京秀水街商业管理有限公司、北京首都机场商贸有限公司、北京友谊宾馆
(三)承办单位
北京市文化和旅游协会
三、征集时间
2025年7月2日——2025年8月31日
四、参赛对象
全球文创企业、设计机构、院校师生、个人设计师及其他创意爱好者均可报名。
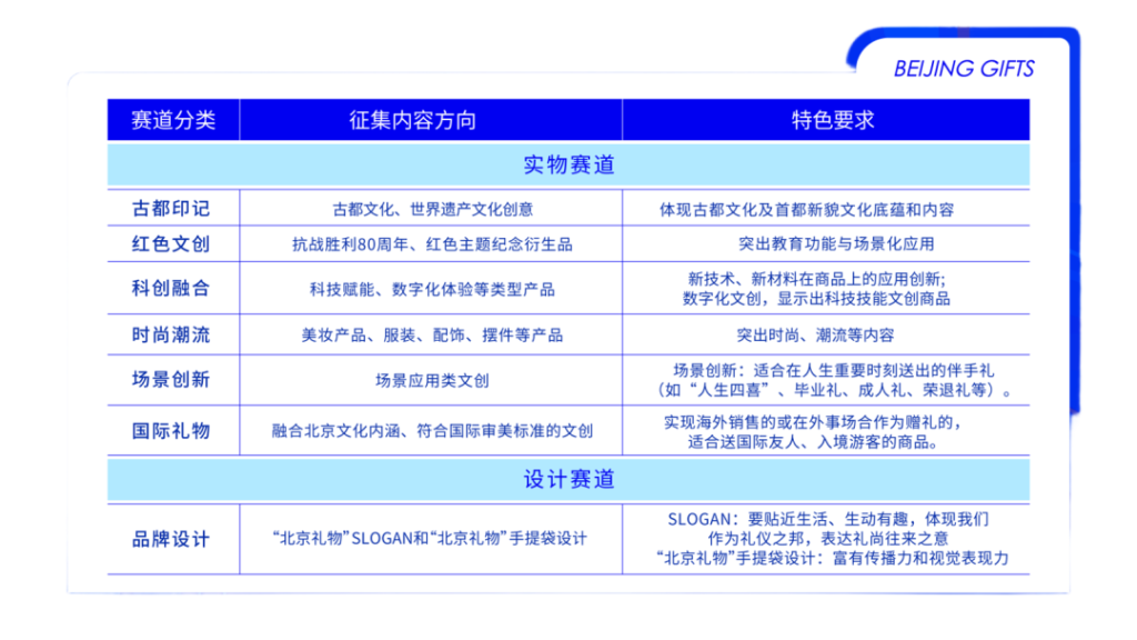
(一)实物赛道(六类)
1.古都印记
方向:古都文化、世界遗产文化创意。
要求:体现古都文化及首都新貌文化底蕴和内容。
2.红色文创
方向:聚焦抗战胜利 80 周年、红色主题衍生品。
要求:突出教育功能与场景化应用。
3.科创融合
方向:科技赋能、数字化体验类产品。
要求:展现新技术、新材料应用创新或数字化文创特色。
4.时尚潮流
方向:美妆、服装、配饰、摆件等潮流产品。
要求:彰显时尚、潮流风格。
5.场景创新
方向:场景应用类文创。
要求:适合在人生重要时刻送出的伴手礼(如“人生四喜”、 毕业礼、成人礼、荣退礼等)。
6.国际礼物
方向:融合北京文化、符合国际审美的文创产品。
要求:适合海外销售或作为外事赠礼,适合国际友人、入境游客的商品。
(二)设计赛道(两类)
1.“北京礼物”宣传SLOGAN
要求:贴近生活、生动有趣,体现礼仪之邦“礼尚往来”的内涵。
2.“北京礼物”手提袋设计方案
要求:具备“北京礼物”品牌及内涵的视觉表现力与传播力。
![图片[2]-2025年“北京礼物”全球文创大赛-设擂台-设计比赛信息平台|赛事征集·赛程查询·比赛资讯](/images/2026/0225/ku4ofwgagj1525_20260225155746.png)
六、作品要求
符合社会主义核心价值观,弘扬中华优秀传统文化,彰显北京地域特色,兼具创新性和实用性,无知识产权纠纷。
实物赛道要求商品已上市销售,设计赛道作品须为原创,严禁抄袭、套改。
七、报名方式
(一)国内:
通过“北京礼物”小程序报名。
(二)海外:
发送材料至邮箱
apply@beijingliwu.com.cn。
八、所需材料
报名表、承诺书、作品视频文件。
九、奖项设立
实物赛道设立“北京礼物”品牌商品榜单,设计赛道设立2025“北京礼物”最佳作品奖。
十、入选权益
(一)获“北京礼物”商标官方授权资格;
(二)可申报新消费奖励资金,最高100万元;
(三)入驻“北京礼物”线下旗舰店、主题店及线上展示平台;
(四)接入重大外事活动官方展售渠道;
(五)获政府官方媒体宣推机会;
(六)参与“北京礼物”订货会、内购会及官方集采。
报名时间:2025年7月2日——2025年8月31日
报名入口



















